По данным Gartner, 51% генеральных директоров отмечает рост выручки своих компаний благодаря изменениям, связанным с цифровой трансформацией. И это не совпадение: цифровизация открывает бизнесу новые возможности для роста и развития. Это делает ее одним из ключевых факторов успеха, независимо от размера компании.
Цифровая трансформация бизнеса — что это?
В самом общем смысле цифровая трансформация — это процесс внедрения современных ИТ-продуктов во все сферы компании, в результате чего формируются новые бизнес-процессы, корпоративная культура и клиентский опыт, а также повышается общая эффективность компании и снижаются издержки.
Сегодня выделяют четыре ключевых элемента цифровой трансформации:
- Трансформация бизнес-моделей и продуктов.
- Оптимизация процессов управления организацией.
- Создание цифровой рабочей среды.
- Вовлечение клиентов через различные коммуникационные каналы.
Преимущества цифровой трансформации бизнеса

Благодаря цифровизации малые и средние предприятия получают доступ к новым рынкам, быстрее внедряют инновации и оптимизируют затраты. Если говорить о корпорациях, здесь отмечается повышение гибкости, качества и скорости принятия решений. Это особенно важно, так как компании крупного масштаба часто сталкиваются с трудностями в этом вопросе из-за сложной организационной структуры, многоуровневого управления и длительных согласований.
Цифровизация помогает устранить эти ограничения, поскольку улучшает коммуникацию, ускоряет обмен информацией и позволяет бизнесу быстрее адаптироваться к изменениям.
Ключевые технологии цифровой трансформации бизнеса
Существует восемь ключевых технологий, которые можно рассматривать в качестве драйверов цифровой трансформации:

Распространенное заблуждение, связанное с цифровыми технологиями, заключается в том, что этот термин используют для обозначения поверхностной модернизации устаревших ИТ-систем. Подобные изменения корректнее называть цифровизацией.
Если же говорить о подлинной цифровой трансформации бизнеса, то этот процесс должен охватывать практически все сферы деятельности организации, а не отдельные направления.
То есть вместо того, чтобы концентрироваться на одном этапе процесса, например, на разработке сценария открытия банковского счета через мобильное приложение, цифровая трансформация включает все сопутствующие операции, такие как настройка счета, верификация, автоматизация рабочих процессов и другие элементы, без которых открытие счета невозможно.
Кому пора встать на цифровой путь и почему
Цифровая трансформация не является универсальным рецептом с одинаковыми целями и сценариями для всех компаний. Ее мотивация, приоритеты и темпы существенно различаются в зависимости от масштаба бизнеса, отрасли и стадии развития.
Малый бизнес
Для небольших компаний цифровая трансформация чаще всего связана с ростом и выживанием в конкурентной среде. Ограниченные ресурсы и высокая зависимость от эффективности каждого процесса делают цифровые инструменты способом быстро масштабироваться без пропорционального роста затрат.
В фокусе обычно находятся:
- Автоматизация операционных и административных процессов;
- Быстрый выход на новые рынки через цифровые каналы;
- Использование облачных решений и готовых платформ вместо разработки с нуля.
Подход малых компаний, как правило, прагматичен и ориентирован на быстрый эффект, а не на долгосрочную архитектурную перестройку.
Средний бизнес
Для компаний среднего масштаба цифровая трансформация часто становится инструментом перехода к следующему этапу развития. На этом уровне бизнес уже сталкивается с усложнением процессов, ростом управленческой нагрузки и необходимостью поддерживать качество сервиса при увеличении объема операций.
Ключевые задачи этого сегмента:
- Стандартизация и прозрачность бизнес-процессов;
- Интеграция разрозненных ИТ-систем;
- Повышение управляемости и качества данных для принятия решений.
Подход среднего бизнеса обычно сочетает быстрые улучшения с постепенным формированием целостной цифровой стратегии.
Крупные компании и корпорации
В крупных организациях цифровая трансформация направлена прежде всего на повышение гибкости и скорости реакции, поскольку сложная организационная структура, многоуровневое управление и наследие устаревших систем затрудняют принятие решений и адаптацию к изменениям рынка.
Основные мотиваторы:
- Снижение операционной сложности;
- Ускорение управленческих циклов;
- Переход от локальной автоматизации к сквозной цифровой модели;
- Использование данных и аналитики для стратегических решений.
Для корпораций цифровая трансформация — это, как правило, долгосрочная программа изменений, требующая эффективной координации, межфункционального взаимодействия и устойчивого управления изменениями.
Как обстоит дело в России
Согласно исследованию аналитического центра НАФИ, проведенному среди представителей 46 компаний из разных отраслей, средняя самооценка цифровой зрелости составляет 3 балла из 5. Этот уровень обозначается как «продвинутый», однако выше находятся еще два — «оптимальный» и «инновационный».
При этом эксперты отмечают, что, несмотря на позитивную динамику, цифровая трансформация в России по-прежнему сталкивается с рядом системных ограничений. Среди ключевых сдерживающих факторов:

Дополнительным барьером остается уровень цифровых компетенций персонала: значительная часть предприятий оценивает его как начальный или средний, что требует комплексных инвестиций в обучение и развитие сотрудников.
Важно и то, что ни одна из опрошенных компаний не поставила под сомнение саму необходимость цифровой трансформации, поскольку она напрямую влияет на конкурентоспособность предприятий.
Наиболее заметных результатов цифровизация достигла в банковском секторе, финансах и государственном управлении, тогда как в производственных отраслях до полноценной сквозной трансформации дошли преимущественно лидеры рынка.
Эксперты также подчеркивают отсутствие единых и четких критериев оценки цифровой зрелости, что затрудняет объективное сравнение компаний и отраслей. В связи с этим можно говорить о субъективности самооценки цифровизации. Нередко компании относят себя к «продвинутым» после внедрения базовых инструментов, таких как CRM, платформ электронного документооборота или отдельных систем автоматизации, не переходя к более сложным и глубинным решениям, таким как IoT, сквозная аналитика или ИИ. По этой причине фактический уровень цифровой зрелости во многих отраслях может быть ниже заявленного.
В целом ситуация в России отражает переходный этап: большинство компаний уже прошли стадию автоматизации и оцифровки данных, но подлинная цифровая трансформация с пересмотром бизнес-моделей, процессов и клиентского опыта остается задачей ближайших лет.
Ключевые принципы успешной цифровой трансформации
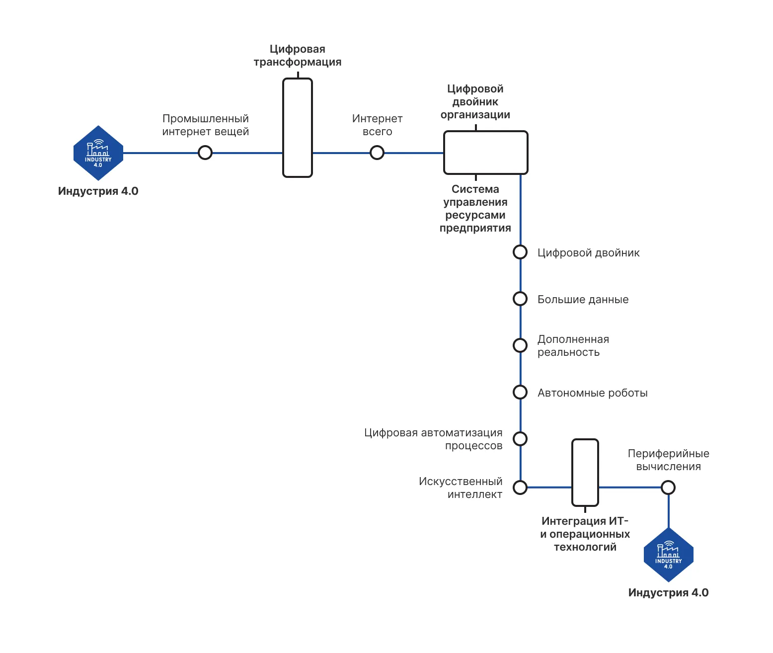
Представьте весь проект в виде карты метро с линиями и станциями. Каждая линия — это ключевой тренд, влияющий на трансформацию бизнеса и операционную эффективность. Каждая станция — технология или субтренд, формирующие ключевой. Как и в метро любого крупного города, иногда несколько линий сходятся на одной станции. То же самое происходит и с ключевыми трендами.
Инновация бизнес-моделей
Инновация бизнес-моделей предполагает переосмысление стратегического позиционирования компании и формирует основу ее долгосрочного развития.
Ключевые «станции» на этом пути:
- Бизнес-экосистемы — это сети компаний, которые сотрудничают для создания общей ценности или продуктов для клиентов по всей сквозной цепочке создания стоимости;
- Коопетиция описывает форму взаимодействия, при которой конкурирующие компании объединяются в стратегический альянс, позволяющий обеим сторонам получить выгоду;
- Флексикьюрити (от flexibility и security) — модель регулирования рынка труда, направленная на баланс интересов работодателей (гибкость найма и увольнения) и сотрудников (гарантии занятости);
- Гиперлокальные операционные модели предполагают ведение бизнеса в пределах ограниченной географической территории;
- Неоэкология описывает масштабный процесс перехода к ресурсосберегающей и устойчивой экономике;
- VUCA — акроним, обозначающий ключевые характеристики современного мира: нестабильность (volatility), неопределенность (uncertainty), сложность (complexity) и неоднозначность (ambiguity).

Гибридная культура
Гибридная культура — это собирательное понятие, объединяющее различные, преимущественно альтернативные модели и форматы работы. Термин восходит к социальному философу Фритйофу Бергману и в первую очередь охватывает новые формы труда, сформированные современной экономикой знаний и информационным обществом.
Ключевые «станции» на этом пути:
- Цели и ключевые результаты — совместная методология постановки целей, используемая командами и отдельными сотрудниками для формулирования амбициозных задач с измеримыми результатами;
- Открытые знания — концепция контента, свободное использование которого гарантировано, а дальнейшее распространение, как правило, допускается в рамках авторского права;
- Смешение работы и личной жизни — слияние личной и профессиональной сфер, при котором граница между рабочим временем и досугом становится практически незаметной.
Совершенствование процессов
Этот принцип охватывает все инициативы, методы и технологии, направленные на повышение эффективности ключевых бизнес-процессов компании с точки зрения времени выполнения, затрат, качества и других показателей.
Ключевые «станции» на этом пути:
- Аналитика клиентского пути — анализ клиентского поведения во всех точках взаимодействия для измерения удовлетворенности клиентов и оценки влияния их действий на бизнес-результаты;
- Управление процессами — совокупность инструментов и регламентов, обеспечивающих единый подход к проектированию и развитию управления процессами в компании, включая стандарты их разработки и эксплуатации;
- Контроль и анализ бизнес-процессов — автоматизированный анализ фактического выполнения бизнес-процессов для выявления узких мест и определения направлений оптимизации;
- Анализ задач — автоматизированное выявление и анализ пользовательских действий при работе за компьютером.

Автоматизация процессов
Автоматизация процессов — это использование цифровых технологий для выполнения сложных бизнес-операций и функций с минимальным вовлечением человека.
Ключевые «станции» на этом пути:
- API определяют протоколы взаимодействия между программными системами. Обмен API и управление ими в рамках более широкой цифровой экосистемы формируют так называемую экономику API;
- Гиперавтоматизация — это ориентированный на бизнес подход, позволяющий организациям автоматизировать бизнес- и ИТ-процессы за счет скоординированного использования нескольких технологий, инструментов и платформ;
- No-code/low-code платформы представляют собой визуальные среды разработки, которые позволяют даже непрофессиональным разработчикам создавать приложения, а также мобильные и веб-решения;
- Роботизация процессов (RPA) — это настройка и использование программных роботов для автоматизации задач офисных сотрудников с помощью данных и обработки транзакций внутри программных приложений.

Соблюдение нормативных требований
Соблюдение нормативных требований — это совокупность процессов, политик и механизмов управления, которые обеспечивают соответствие деятельности организации правилам и стандартам, установленным для ее отрасли.
Ключевые «станции» на этом пути:
- Управление непрерывностью бизнеса объединяет методы, процедуры и правила, направленные на максимально быстрое восстановление полноценной операционной деятельности после сбоев или отказов бизнес-процессов либо критически важных ИТ-систем;
- Мониторинг соблюдения требований позволяет оценить, насколько операционная деятельность компании соответствует регуляторным требованиям и внутренним обязательствам.

Операционная устойчивость
Операционная устойчивость — это способность компании быстро адаптироваться к сбоям и оперативно реагировать на них, сохраняя непрерывность бизнес-деятельности и обеспечивая защиту людей и активов. В основе операционной устойчивости лежит выявление критически важных функций и расстановка приоритетов в пользу тех процессов, которые должны выполняться даже в условиях масштабных нарушений.
Ключевые «станции» на этом пути:
- Мультисорсинг — подход к закупкам, при котором компания работает с несколькими поставщиками одновременно. Это позволяет получать преимущества по цене, качеству и срокам за счет конкуренции между поставщиками, а также снижать риски, связанные с цепочками поставок;
- Регуляторные технологии — направление финансовых технологий, ориентированное на использование цифровых решений для обеспечения соответствия компаний регуляторным требованиям;
- Устойчивое развитие — подход, направленный на удовлетворение потребностей настоящего без ущерба для возможностей будущих поколений, основанный на трех взаимосвязанных компонентах — экономическом, экологическом и социальном.

Индустрия 4.0
Индустрия 4.0 — это четвертый крупный технологический прорыв в истории промышленности, направленный прежде всего на объединение реального и виртуального миров. В его основе лежит интеграция производственных методов с современными информационно-коммуникационными технологиями.
Ключевые «станции» на этом пути:
- Цифровой двойник — виртуальное представление реального объекта или системы, используемое преимущественно для моделирования и более глубокого понимания принципов работы объектов и процессов;
- Периферийные вычисления — распределенная открытая ИТ-архитектура, при которой обработка данных выполняется непосредственно на устройстве. Такой подход обеспечивает мобильные вычисления и поддерживает технологии интернета вещей;
- Промышленный интернет вещей (IIoT) — применение технологий интернета вещей в промышленности, основанное на взаимодействии информационных и операционных технологий.

Связанность
Связанность описывает принцип объединения и взаимодействия на основе цифровых инфраструктур и коммуникационных технологий. Она приводит к фундаментальным изменениям в том, как мы работаем и ведем бизнес.
Ключевые «станции» на этом пути:
- 5G-сети — стандарт мобильной связи, направленный на объединение практически всех и всего, включая людей, машины, объекты и устройства;
- Экономика платформ — переход от продуктовой бизнес-модели к технологическим платформам, которые объединяют множество предложений и обеспечивают эффективное сотрудничество и формирование сообществ.

Клиентоориентированность
Бизнес, ориентированный на клиента, ставит их потребности в центр корпоративной стратегии. Согласно этому подходу, долгосрочная прибыль возможна только при условии привлечения и удержания клиентов.
Ключевые «станции» на этом пути:
- Удержание клиентов — способность компании превращать покупателей в постоянных клиентов и предотвращать их переход к конкурентам;
- Цифровой клиентский опыт — совокупность цифровых точек взаимодействия и пользовательских впечатлений, возникающих при взаимодействии клиентов с брендом через интернет;
- Массовая кастомизация (производство под заказ) — подход, сочетающий гибкость и персонализацию индивидуальных решений с низкой себестоимостью, характерной для массового производства.

В итоге весь процесс цифровой трансформации можно представить в виде следующей схемы:

Как это внедрить на практике
Сформируйте отдельную команду
Эффективная цифровая трансформация требует вовлеченности всей организации. Однако первым шагом на этом пути становится создание отдельной команды, руководитель которой должен обладать компетенциями в области управления изменениями и лидерства. В идеале сама команда должна носить междисциплинарный характер и объединять специалистов из разных областей — от управления проектами, ИТ и анализа данных до цифрового маркетинга и управления персоналом.
В состав команды также важно включить сотрудников, непосредственно вовлеченных в ключевые бизнес-процессы компании. Например, если организация специализируется на производстве одежды, в группу цифровой трансформации должны входить эксперты по швейному производству. Это позволит адаптировать цифровые решения к реальным потребностям и практическим задачам бизнеса.
При этом значительную часть такой команды можно сформировать за счет внешних ресурсов, например, при участии технологического партнера. Сотрудничество с опытным поставщиком ИТ-услуг помогает закрыть дефицит компетенций и существенно ускорить процесс цифровизации.
Оцените текущее состояние организации
Прежде чем приступать к изменениям, важно понимать, в каком состоянии компания находится сегодня. Проведение комплексного анализа всех бизнес-процессов позволит выявить области, требующие улучшений.
Далее следует определить процессы, которые имеют наибольшее значение для клиента, а также те зоны, где применение новых технологий может принести наибольшую пользу. Не стоит забывать и о технологическом аудите. Оцените текущую ИТ-инфраструктуру, используемые приложения и архитектуру данных с точки зрения их соответствия долгосрочной стратегии компании.
Определите цели цифровой трансформации
Теперь, когда у вас есть полное понимание исходной точки, можно переходить к формулированию целей цифровой трансформации. Эти цели должны быть четко определены, охватывать как краткосрочную, так и долгосрочную перспективу и быть согласованы с общей бизнес-стратегией компании.
К примерам краткосрочных целей можно отнести быстрые операционные улучшения, например, автоматизацию административных процессов. В числе долгосрочных может быть создание интегрированной цифровой платформы для поддержки новых моделей продаж и расширения присутствия на рынках.
В ходе цифровизации необходимо измерять и отслеживать KPI, а также цели и ключевые результаты. Для этого стоит определить конкретные метрики, такие как:
- Индекс цифровизации — уровень зрелости и прогресса цифровой трансформации в компании;
- Сокращение цикла принятия решений — ускорение управленческих процессов за счет цифровизации;
- Стоимость привлечения клиента — эффективность новых цифровых каналов продаж;
- Выручка с новых рынков — результативность выхода на новые рынки с использованием цифровых инструментов;
- Время выполнения процессов — сокращение длительности ключевых бизнес-процессов за счет автоматизации;
- Удовлетворенность сотрудников — уровень удовлетворенности команды изменениями.
Разработайте комплексную стратегию цифровой трансформации
Комплексная стратегия цифровой трансформации должна начинаться со стратегического анализа и планирования. Сформируйте долгосрочную стратегию, опираясь на такие инструменты, как SWOT- и PESTLE-анализ. Это поможет определить сильные и слабые стороны организации, а также внешние возможности и угрозы.
Также важно учитывать изменения во внешней среде, включая технологические и регуляторные. Что это означает на практике? Представьте владельца книжного магазина. Появление электронных книг и онлайн-магазинов — это технологическое изменение, которое может представлять угрозу для традиционной розницы. В то же время это и возможность: выход в онлайн-продажи и развитие направления электронных книг.
Что дальше:
- Разработайте детальный план действий с указанием этапов, контрольных точек, необходимых ресурсов и сроков;
- Расставьте приоритеты и определите последовательность реализации инициатив;
- Заложите соответствующий бюджет и ресурсы для реализации плана цифровой трансформации;
- Обеспечьте вовлеченность всех подразделений и уровней управления, чтобы получить полноценную поддержку изменений внутри организации.
Выберите подходящие технологии и партнеров
Успешная цифровая трансформация невозможна без эффективных решений. Проанализируйте и выберите технологии, которые соответствуют конкретным потребностям и целям вашей компании. Оценивая новые инструменты, обратите внимание на то, насколько они:
- Масштабируемы;
- Интегрируются с существующими системами;
- Просты во внедрении и освоении;
- Укладываются в запланированный бюджет.
При выборе технологических партнеров и поставщиков ИТ-услуг важно оценивать их компетенции, опыт и репутацию. Отдавайте предпочтение компаниям, которые уже успешно реализовывали аналогичные проекты и хорошо понимают специфику вашей отрасли.
На что компании обращают внимание при выборе партнеров
Ресурс: РБК
Внедряйте изменения в процессы, продукты и услуги
Когда анализ бизнес-процессов завершен, цели определены, а ресурсы выделены, можно сосредоточиться на внедрении запланированных изменений.
При этом для каждой инициативы следует подготовить подробный план, который будет включать:
- Цели и показатели успеха (KPI и OKR);
- График работ с датами начала и завершения каждого этапа;
- Назначенные человеческие и технологические ресурсы;
- Выявленные риски и меры по их снижению.
Для оптимизации процессов стоит начать с автоматизации рутинных задач, не требующих креативного подхода. К таким задачам относятся, например, формирование регулярных отчетов, обработка заказов или проверка данных. Для этого хорошо подходят технологии RPA.
Перед масштабированием решений важно проводить пилотные запуски. Это позволяет оценить их эффективность и собрать обратную связь от пользователей. На основе полученных данных процесс можно доработать, например, добавить обработку исключительных ситуаций.
Тот же принцип следует применять и при разработке новых продуктов. Вместо того чтобы сразу создавать полноценное решение, начните с минимально жизнеспособного продукта (MVP), включающего только наиболее критичные функции. Протестируйте его внутри компании и с ограниченным кругом клиентов, соберите обратную связь по функциональности, удобству использования и ценности, а затем используйте эти данные для поэтапного развития продукта.
Отслеживайте прогресс и управляйте изменениями
Чтобы эффективно контролировать ход цифровой трансформации, проводите регулярные ретроспективы, например, раз в две недели или раз в месяц. На таких встречах подводите итоги достигнутого и вместе с командой обсуждайте дальнейшие шаги. Параллельно анализируйте выбранные показатели, которые отражают степень достижения поставленных целей. Это может быть, к примеру, количество оцифрованных бизнес-процессов или уровень удовлетворенности пользователей новыми решениями.
Подобные встречи также подходят для того, чтобы обсудить, что уже работает хорошо, а что требует доработки. Совместно проанализируйте полученный опыт и подумайте, какие подходы можно улучшить.
Регулярно собирайте обратную связь от сотрудников, клиентов и команд внедрения с помощью опросов, интервью и аналитических инструментов. Обсуждайте полученные выводы на встречах и используйте их при планировании следующих шагов. Это позволит адаптировать решения под реальные потребности, например, скорректировать правила автоматизации или добавить новые функции в MVP на основе отзывов пользователей.
Постоянный мониторинг прогресса и обучение на основе накопленного опыта помогают сделать цифровую трансформацию более устойчивой и управляемой.
Масштабируйте успешные инициативы
После пилотных запусков и итеративных внедрений проведите детальный анализ результатов. Если инициатива достигает поставленных целей и KPI, переходите к ее масштабированию, подготовив предварительно план с указанием необходимых ресурсов, сроков и возможных рисков.
Затем приступайте к внедрению по всей организации или на всех рынках, используя опыт, полученный на пилотном этапе. Например, автоматизацию обработки заказов можно растиражировать на все подразделения компании.
Чек-лист основных шагов
- Начните с анализа и планирования. Оцените текущее состояние организации, сформулируйте понятные цели и разработайте целостную стратегию цифровой трансформации.
- Соберите междисциплинарную команду. Для цифровизации нужны разные компетенции — от ИТ и аналитики данных до цифрового маркетинга и HR. При необходимости подключайте внешнего технологического партнера.
- Выбирайте технологии и партнеров грамотно. Ориентируйтесь на масштабируемые решения, которые относительно легко внедрить и которые напрямую поддерживают ваши бизнес-цели. В партнерах важны опыт в похожих проектах и готовность к долгосрочному взаимодействию.
- Внедряйте изменения итеративно. Начинайте с пилотов, собирайте обратную связь, донастраивайте решения, отслеживая прогресс по KPI и регулярно корректируя курс.
- Масштабируйте то, что работает. После тестирования разворачивайте решения на весь бизнес, опираясь на выводы и практический опыт пилотного этапа.
Что может пойти не так
Даже при наличии стратегии, команды и бюджета цифровая трансформация редко проходит без каких-либо проблем. Ниже — ключевые трудности, с которыми компании чаще всего сталкиваются на практике.
Отсутствие согласованности между отделами
Одной из самых распространенных и при этом наиболее затратных проблем цифровой трансформации является отсутствие согласованности между подразделениями. В результате формируется набор разрозненных инициатив, которые размывают эффект от трансформации и замедляют ее развитие.
Разобщенность подразделений также усложняет формирование единого плана внедрения, поскольку цифровая трансформация, как правило, затрагивает сразу несколько функций и требует взаимодействия между отделами. Четкая модель управления, подкрепленная поддержкой со стороны руководства и операционной прозрачностью, позволяет синхронизировать действия команд и оценивать прогресс по единым показателям.
Недостаточная вовлеченность сотрудников
Даже самая хорошая стратегия цифровой трансформации может застопориться, если ей не удается заручиться поддержкой людей, которые должны пользоваться новыми решениями в повседневной работе. Одной из основных причин сбоев в трансформационных инициативах становится сопротивление изменениям, особенно среди сотрудников на операционном уровне, которых нередко не привлекают к обсуждению на ранних этапах и ожидают от них быстрой адаптации без должного контекста.
Если изменения внедряются сверху вниз без понятной коммуникации и связи с повседневными задачами, новые инструменты и процессы могут восприниматься как помеха работе или даже угроза. Этот скепсис усиливается, если предыдущие инициативы по изменениям были реализованы неудачно или воспринимались как временные проекты без долгосрочного эффекта.
Чтобы преодолеть эту проблему, организациям недостаточно ограничиться коммуникационным планом — необходим комплексный подход к управлению изменениями, который вовлекает сотрудников на ранних этапах, формирует доверие и напрямую отвечает на возникающие вопросы и опасения.
Разрастание ПО и фрагментированность ИТ-экосистемы
Стремясь к модернизации, многие организации сами непреднамеренно создают другую сложность, а именно чрезмерное разрастание программных решений. Отдельные подразделения внедряют специализированные инструменты для решения локальных задач, зачастую без согласования с ИТ и без привязки к общей стратегии цифровой трансформации. В результате формируется перегруженный и фрагментированный технологический ландшафт, который замедляет рабочие процессы, увеличивает затраты на поддержку и снижает прозрачность на уровне всей системы.
При отсутствии централизованного обзора и кросс-платформенного подхода даже продуманные инициативы цифровой трансформации рискуют сами стать изолированными, усиливая ту самую неэффективность, которую должны были устранить.
Цифровые инструменты, которые мешают рабочим процессам
Не все инициативы в рамках цифровой трансформации приводят к росту продуктивности. В ряде случаев происходит обратное: внедряются инструменты, которые провоцируют сбои в устоявшихся рабочих процессах, увеличивают когнитивную нагрузку и требуют постоянного переключения между контекстами. Когда технологии создают дополнительное трение вместо того, чтобы его устранять, уровень раздражения сотрудников растет.
Особенно часто эта проблема возникает, когда инструменты внедряются без предварительного понимания того, как сотрудники работают на практике. В результате для выполнения одной задачи им приходится использовать несколько систем или переключаться между интерфейсами, которые не связаны между собой. Со временем это подрывает доверие к ценности цифровой трансформации и укрепляет мнение, что прежние способы работы были проще и эффективнее.
Универсальный подход к обучению и онбордингу
Успех цифровой трансформации во многом зависит от готовности сотрудников. Однако традиционные подходы к обучению часто не успевают за темпом и сложностью современных трансформационных инициатив. Универсальные вводные сессии, статичная документация и разовые демонстрации редко отражают реальную сложность корпоративных рабочих процессов. В результате формируется крутая кривая обучения и постоянная нагрузка на службы поддержки, что в итоге снижает общую продуктивность.
Ситуацию усугубляет предположение, что всем пользователям требуется одинаковый объем и формат обучения. На практике роли, подразделения и уровень опыта существенно различаются. Так, у менеджера по операционным продажам, работающего с новой CRM-системой, потребности в обучении будут принципиально отличаться от потребностей выездного специалиста или сотрудника службы поддержки.
Современный онбординг должен быть динамичным, персонализированным и встроенным непосредственно в рабочие процессы пользователей. Организации, которые выстраивают обучение по такому принципу, сокращают время адаптации, повышают цифровую уверенность сотрудников и укрепляют соблюдение процессов на уровне команд и систем.
Недооценка сложности управления изменениями
Цифровая трансформация — это изменение мышления, моделей поведения и организационной культуры. Тем не менее во многих компаниях управление изменениями по-прежнему воспринимается как второстепенный элемент. Итог, как правило, предсказуем: новые системы внедряются без четкого понимания того, как они повлияют на роли, зоны ответственности и повседневную работу сотрудников.
Для успешной трансформации управление изменениями должно рассматриваться как интегрированная межфункциональная стратегия, которая начинается еще до запуска решений и продолжается после их ввода в эксплуатацию. Это предполагает раннее вовлечение заинтересованных сторон, работу с опасениями сотрудников и выстраивание обратной связи, позволяющей выявлять проблемные зоны.
Ограниченная видимость данных и несогласованные KPI
Одним из самых устойчивых препятствий на пути цифровой трансформации остается неспособность измерять действительно значимые показатели. Хотя многие организации отслеживают этапы проектов и запуск новых систем, им часто не хватает понимания того, как эти инструменты используются на практике, кем именно и с каким эффектом.
Отсутствие прозрачности в данных приводит к некачественным управленческим решениям и упущенным возможностям для оптимизации. Без оперативной информации о поведении пользователей, соблюдении процессов и возникающих затруднениях в рабочих потоках команды вынуждены действовать на основе предположений и не могут своевременно адаптироваться для достижения ощутимого прогресса.
Ситуация усугубляется, когда KPI различаются между подразделениями. При отсутствии четко определенных и единых для всех метрик успеха каждая команда оценивает трансформацию по-своему. Это создает путаницу и подрывает ответственность.
Выбирая «Техфорвард», вы выбираете успех
Цифровая трансформация требует глубокого понимания бизнес-процессов, отраслевого контекста и целей компании. Все это есть у «Техфорвард», в команде которой работают специалисты с практическим опытом в различных бизнес-секторах.
Как именно мы можем помочь:
ИТ-консалтинг
«Техфорвард» помогает сформировать целостное видение цифровой трансформации, опираясь на реальные бизнес-задачи. Для этого мы проводим аудит процессов и ИТ-ландшафта, определяем приоритеты, разрабатываем дорожную карту изменений и подбираем технологические решения с учетом специфики отрасли и масштаба бизнеса.
Автоматизация процессов
Команда «Техфорвард» работает с оптимизацией и цифровизацией бизнес-процессов, обеспечивая сквозную интеграцию данных и операций, которая позволяет устранить разрозненность систем и повысить прозрачность операционной деятельности.
Разработка и внедрение цифровых решений
Мы реализуем проекты по внедрению корпоративных систем, платформ автоматизации и аналитики, а также разрабатываем индивидуальные решения под конкретные задачи бизнеса.
Работа с данными и аналитикой
Наши специалисты помогают выстроить системную работу с данными и создать единый источник информации для принятия обоснованных управленческих решений, прогнозирования и развития цифровых инициатив.
Управление изменениями и поддержка внедрения
«Техфорвард» помогает выстроить управление изменениями, вовлечь сотрудников, организовать обучение и поддержку, чтобы внедренные решения приносили практический эффект.
Заключение
Цифровая трансформация перестала быть вопросом технологического выбора. Сегодня это вопрос управляемости бизнеса в условиях, где изменения происходят быстрее, чем успевают переписываться регламенты.
Однако результат она может дать, только когда цифровые инициативы начинают опираться на фактическую картину бизнеса. Это требует системной работы: диагностики процессов, выравнивания метрик, сквозной интеграции данных и постоянной обратной связи от пользователей. Только так можно снизить операционную сложность, повысить предсказуемость управленческих решений и создать основу для масштабирования без потери качества.
В российских реалиях особенно важна последовательность, поскольку ограниченность ресурсов, кадровый дефицит и разнородный ИТ-ландшафт могут повысить цену ошибок. Именно здесь критична роль партнера, способного работать на стыке стратегии и операционной реальности. «Техфорвард» помогает компаниям пройти этот путь без рисков.
